Добавить в корзинуПозвонить
Найти в Дзене
Radio-любитель

Усилитель на 50 ватт на одной микросхеме

Всем здравствуйте. Предлагается схема усилителя на микросхеме LM3886, честно сказать, конечно, микросхема достаточно преклонных лет, но все еще ее можно приобрести. Согласно National Semiconductor, Микросхема — это высокопроизводительный усилитель низкой частоты, который выдает 68Вт средней мощности при нагрузке 4Ом и 38Вт на нагрузке 8 Ом с коэффициентом нелинейных искажений 0,1% в диапазоне 20

Всем здравствуйте. Предлагается схема усилителя на микросхеме LM3886, честно сказать, конечно, микросхема достаточно преклонных лет, но все еще ее можно приобрести. Согласно National Semiconductor, микросхема — это высокопроизводительный усилитель низкой частоты, который выдает 68Вт средней мощности при нагрузке 4Ом и 38Вт на нагрузке 8 Ом с коэффициентом нелинейных искажений 0,1% в диапазоне 20 Гц до 20 кГц. Принципиальная схема усилителя представлена на рисунке.

Схема усилителя низкой частоты на микросхеме
Схема усилителя низкой частоты на микросхеме

Микросхема поддерживает хорошее отношение сигнал/шум более 92дБ при минимальном уровне шума около 2,0 мкВ. Демонстрирует чрезвычайно низкие значения THD + N 0,03% при номинальной выходной мощности и номинальной нагрузке.

Еще добавлю при каких напряжениях выходная мощность усилителя.
65 Вт, продолжительная выходная мощность на нагрузке 4Ом при = ± 28В
38 Вт, продолжительная выходная мощность на нагрузке 8Ом при = ± 28В
50 Вт, продолжительная выходная мощность на нагрузке 8Ом при = ± 35В

В модели для тестирования, прототип усилителя питался от стабилизированного источника питания ± 35В. Максимальная неискаженная выходная мощность около 60 Вт на 8 Ом была получена при уровне возбуждения 1В (среднеквадратичное значение). Уменьшение сопротивления нагрузки до 4 Ом увеличило выходную мощность до 98 Вт. На практике эти уровни мощности можно понимать как «музыкальная мощность» Так что не следует выжимать с этой микросхемы больше, чем заявлено. При 50 ваттах она себя чувствует достаточно комфортно.

Большое внимание следует уделить охлаждению микросхемы усилителя. Охлаждающая способность радиатора, действительно должна быть достаточная. Даже если используется радиатор с тепловым сопротивлением ниже 1 К/W, микросхема усилителя создаст «горячую точку» на поверхности радиатора, где фактическое тепловое сопротивление локально намного выше, чем указано в спецификации. Простыми словами от кристалла тепло не будет корректно отводится. Имея это ввиду, рекомендуется снизить напряжение питания примерно до ± 28В, если усилитель используется для управления нагрузкой 4 Ом.

Также имейте в виду, что изолирующие материалы радиатора, такие как слюда и даже керамика, имеют тенденцию повышать тепловое сопротивление на 0,2 К/W до 0,4 К/W. Металлическая подкладка микросхемы на задней панели имеет отрицательный потенциал питания. Так что прокладка между радиатором и микросхемой будет обязательна. Да и еще хотел добавить, сейчас даже продаются готовые наборы усилителей низкой частоты, с которыми можно ознакомится ниже.

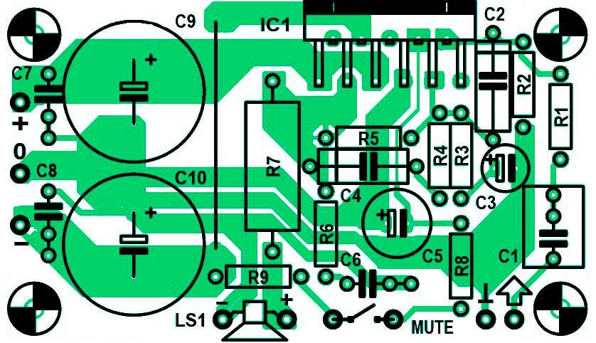
Цепь Цобеля-Буше C6-R6 обычно не требуется в этом усилителе, и ее не следует устанавливать, если только усилитель окажется нестабильным в результате работы. Сборка самой платы усилителя будет простой задачей, и большую часть времени, необходимого для сборки усилителя, уйдет на сверление, резку, монтаж. Печатная плата, приведена на рисунке.

Расположение компонентов на печатной плате
Расположение компонентов на печатной плате

Разводка печатной платы
Разводка печатной платы

Обратите внимание, что электролитические конденсаторы рассчитаны на 40 вольт, поэтому вы должны убедиться, что напряжение питания не может превышать это напряжение. Ну вот на этом и закончим. Всем спасибо за уделенное время.

-4