Найти в Дзене
Прорывист

Контроль науки

Ученость в дураке несноснее всего.
Монетизация и бюрократизация науки при господстве капитала - печальная данность.
Монетизация и бюрократизация науки при господстве капитала - печальная данность.

В условиях рыночной экономики учёные, как и все остальные, вынуждены продавать себя. Чтобы иметь высокие звания и степени все изобретатели и новаторы желающие добиться признания, так или иначе зависят от "денежных мешков". Другого способа заявить о себе, в условиях диктатуры капитала, нет и быть не может.

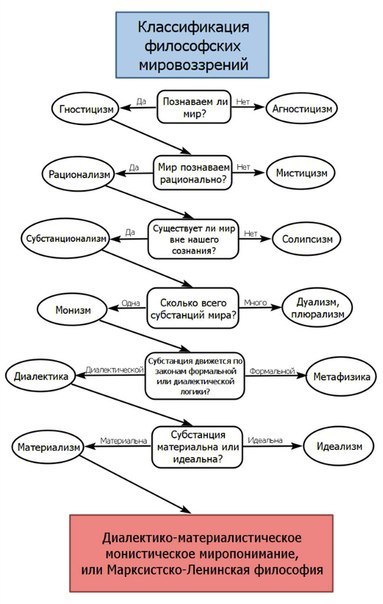
Учёные, отрицающие наиболее общие законы движения материи, признающие законы своих частных наук как независимые от наиболее общих, уже ограничены пониманием мира рамками своих частных законов. Но это уже не учёность. Подобные субъекты - это максимум хорошие популяризаторы и исполнительные лаборанты.

Подобная ограниченность в наиболее общих вопросах мироздания не позволяет системно делать прорывные открытия, а если они делаются, то делаются стихийно, как это и ранее нередко бывало.

Возьмём академика Андрея Сахарова. Блестящий физик, но ничего не смысливший в диалектическом материализме, в силу каких-то своих субъективных заблуждений, выступающий за развал СССР.
Спрашивается, может ли настоящий последовательный учёный выступать против коммунизма, т.е. научно-организованного общества?

Или, выдающийся полководец Жуков, одержавший победы в ВОВ, но, никакой марксист. Как только понадобилась его компетенция в обществознании для принятия верных решений, он поддержал в политической борьбе Хрущева.
Спрашивается, может ли последовательно образованный коммунист поддерживать явно антикоммунистическую политику?

Те же панчины или соколовы в вопросах обществознания также полные невежды, поскольку агрессивно отрицают диамат. Пустить их принимать решения в вопросах обществознания, это как пустить козла в огород. Они такого там натворят...

Если, в XVIII-XIX веках такая ограниченность и враждебность диамату была понятна, в силу того, что он ещё не был сформулирован, то, в XXI веке, когда диамат оформлен, такое положение в науке говорит только о её стагнации. Что мы и наблюдаем в реальности.

Если у "ученого" нет философской подготовки - лучше жевать, чем говорить.
Если у "ученого" нет философской подготовки - лучше жевать, чем говорить.

Отсюда и все эти дурацкие теории "Большого взрыва", существования бога, информационной матрицы, возможность появления киборгов, господства ИИ и прочее.

То, что вселенная не имеет возраста, не имеет границ, что она бесконечна, как вширь, так и в глубину - известное положение диалектического материализма, последовательно доказанное и никем, до сих пор, не опровергнутое. Но почему буржуазным учёным претят положения диамата? Не только потому, что жизнь человека ограничена временем и пространством и свои субъективные страхи он переносит на окружающую его материю. Дескать, если я конечен, значит и все должно быть конечно. А ещё и потому, как только учёный попробует заикнуться о диалектическом материализме его тут же репрессируют. Как минимум вышвырнут из науки, а как максимум - усадят на электрический стул.

Что касается теории "Большого взрыва" - это современный вариант поповщины в наукообразной оболочке. Если вы признаете "Большой взрыв", значит, вынуждены будете признать существование "дедушки", который всё "взорвал".

Насколько хорош "научный консенсус" в условиях частной собственности, хорошо видно в социальных науках, где антинаучные понятия "средний класс" или "тоталитаризм" прекрасно существуют.

18 лет стабильной научной работы общественно-политического журнала "Прорыв" даёт общие представления о стратегии и тактике научной борьбы с эксплуататорскими заблуждениями.

Владислав Годяев