Найти в Дзене
HamRadio

Зарядное устройство для свинцово-кислотных аккумуляторов

Всем здравствуйте. Несмотря на значительный прогресс в разработке аккумуляторов, небольшие свинцово-кислотные аккумуляторы, не требующие обслуживания, по-прежнему популярны. Наиболее распространенные области применения — это резервное копирование при отключении электроэнергии в устройствах безопасности, ИБП (источники бесперебойного питания для компьютеров) и многие другие устройства. Выпускаются

Всем здравствуйте. Несмотря на значительный прогресс в разработке аккумуляторов, небольшие свинцово-кислотные аккумуляторы, не требующие обслуживания, по-прежнему популярны. Наиболее распространенные области применения — это резервное копирование при отключении электроэнергии в устройствах безопасности, ИБП (источники бесперебойного питания для компьютеров) и многие другие устройства. Выпускаются они в версиях на 6 и 12В емкостью до десятков Ач.

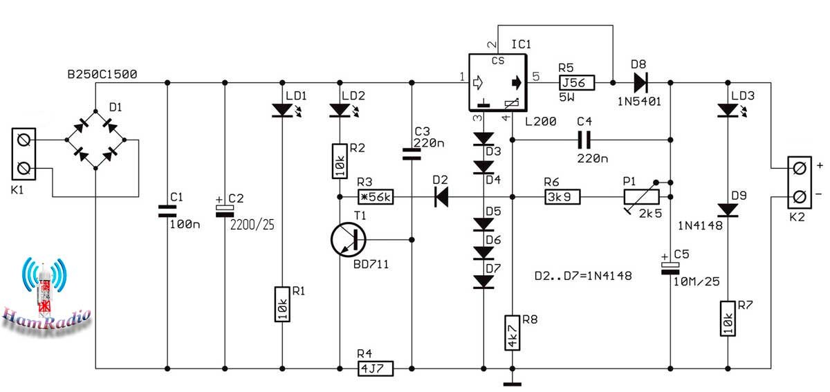
На рисунке представлена принципиальная схема зарядного устройства. В отличие от никель-кадмиевых аккумуляторов, в которых степень заряда определяется изменением зарядного тока, зарядные устройства для свинцово-кислотных аккумуляторов реализованы по принципу измерения напряжения.

Схема зарядного устройства
Схема зарядного устройства

Рекомендуемый процесс зарядки состоит из трех частей. Первый начинается с подключения разряженной батареи. В течение примерно пяти часов элемент заряжается током до 0,5 от емкости аккумулятора в Ач, хотя рекомендована 1/10. На этом первом этапе аккумулятор заряжается примерно до 70% от номинальной емкости.

Вторая фаза гарантирует, что аккумулятор заряжен до номинальной емкости. Это тоже займет около 5 часов. Начало второй фазы наступает, когда напряжение на одной ячейке достигает 2,3-2,45 В. Вторая фаза завершается падением напряжения до 2,25 В. Продолжительность зарядки регулируется в соответствии с напряжением во второй фазе зарядки. При более высоких напряжениях (от 2,4В до 2,45В) время зарядки короче и риск недостаточной зарядки снижается, но элемент нагревается до более высокой температуры, срок его службы сокращается, перезарядка может привести к снижению номинального напряжения на элементе.

При более низких напряжениях во время второй фазы (от 2,3В до 2,35В) зарядка занимает больше времени, аккумулятор остается холодным (примерно до 30C), но номинальная емкость может быть не достигнута. В конце второй фазы аккумулятор остается заряжаться током около 0,02 от емкости батареи. В этом режиме аккумулятор может работать практически в течение любого промежутка времени.

Теперь поговорим о схеме, на вход напряжение подается через мостовой выпрямитель D1. Это позволяет подключать зарядное устройство как к источнику постоянного тока, так и непосредственно ко вторичной обмотке сетевого трансформатора. Входное напряжение фильтруется конденсаторами C1 и C2. Светодиод LD1 указывает на наличие напряжения питания.

Основой зарядного устройства это регулируемый стабилизатор IC1 типа L200. Диоды D3 - D7, подключенные к выводу заземления стабилизатора, обеспечивают коэффициент установки выходного напряжения, что соответствует характеристикам обычных свинцово-кислотных аккумуляторов для типичного диапазона температур от -20 до +40C. Кроме того, диоды D3 – D7 используются для защиты стабилизатора IC1 от изменения полярности выходного напряжения.

При подключении разряженный аккумулятор начинает заряжаться током около 0,2 от емкости аккумулятора. Этот ток выдается резистором R5. Зарядный ток протекает через переход BE транзистора T1. Таким образом, он полностью открыт. У упомянутого транзистора BD711 допустимый ток на базы 3А. При этом горит светодиод LD2. Небольшое напряжение на коллекторе T1 вызывает увеличение выходного напряжения на резисторе R3. Это примерно 0,6В для батареи 12В и 0,3В для батареи 6В.

При повышенном напряжении примерно 2,45В на элемент зарядный ток, ограничивается резистором R5. Если аккумулятор уже частично заряжен, напряжение на секцию увеличится примерно до 2,3–2,45В. Это снизит ток зарядки. Однако через резистор R4 по-прежнему протекает достаточно большой ток, чтобы открыть транзистор T1 и поддерживать повышенное напряжение на выходе стабилизатора IC1 через R3. Когда аккумулятор полностью заряжен, зарядный ток уменьшается, так что транзистор T1 закрывается, светодиод LD2 гаснет, и в то же время выходное напряжение IC1 уменьшается на 0,1В на элемент. Ток зарядки снижен до 0,02 от емкости аккумулятора. Аккумулятор находится в режиме обслуживания.

В случае сбоя питания аккумулятор остается подключенным к выходным клеммам зарядного устройства и разряжается. Однако общее потребление устройства составляет около 2,5 мА. Для питания зарядного устройства можно использовать нестабилизированный адаптер 1,5–2,5A / 12В. Эти адаптеры могут выдавать без нагрузки выходное напряжение до 17В. Уже предвижу небольшое негодование по поводу этой схемы, так вот можно приобрести и готовые зарядные устройства, смотрим варианты ниже.

Зарядное устройство выполнено на односторонней печатной плате размером 58х38 мм. Расположения компонентов на печатной плате, а также разводка показано на рисунке.

Расположение компонентов на печатной плате
Расположение компонентов на печатной плате

Разводка печатной платы
Разводка печатной платы

Стабилизатор расположен на краю платы, поэтому его можно легко установить к подходящему радиатору. Во время настройки подключите ко входу напряжение около 20В (для батареи 12В) или 13В (для батареи 6 В).

Используя подстроечный резистор P1, чтобы установить выходное напряжение на 14,6 В (6,9 В). Допуск ± 0,1В не является критичным. Теперь мы можем подключить аккумулятор и зарядное устройство готово. В таблице приведены значения элементов для версий 6В и 12В.

-4

Зарядное устройство подойдет для зарядки и обслуживания свинцово-кислотных аккумуляторов емкостью до 12Ач.

-5