Найти в Дзене
Radio-любитель

Качественный усилитель для наушников на MOSFET транзисторах

Всем здравствуйте. В последнее время наблюдается резкий бум различных портативных CD, DVD и MP3-плееров. Хотя большинство из них позволяют подключать наушники, особенно если мы находимся дома, работа наушников все же прилично расходует заряд батареи (особенно для портативных MP3-плееров), в некоторых случаях качество встроенного усилителя наушников может быть несколько хуже. Принципиальная схема

Всем здравствуйте. В последнее время наблюдается резкий бум различных портативных CD, DVD и MP3-плееров. Хотя большинство из них позволяют подключать наушники, особенно если мы находимся дома, работа наушников все же прилично расходует заряд батареи (особенно для портативных MP3-плееров), в некоторых случаях качество встроенного усилителя наушников может быть несколько хуже. Принципиальная схема для наушников представлена на рисунке.

Схема усилителя для наушников
Схема усилителя для наушников

В усилителе для наушников основой является качественный двойной операционный усилитель. Схема включения стандартная согласно оригинальной документации, конечно, если мы воспользуемся другим, более доступным операционным усилителем (например NE5532), характеристик существенно не ухудшатся. То же самое и с оконечными транзисторами, просто иногда нет некоторых номиналов и найти труднее.

За входными разъемами типа «тюльпан» (мы можем заменить их разъемом обычным джеком) находится сдвоенный потенциометр регулировки громкости. Поскольку предполагается, что на усилитель будет подаваться сигнал от линейного выхода или, что еще чаще, от выхода на наушники источника сигнала, максимальное усиление устанавливается парой резисторов в обратной связи R3 / R2.

Если кому-то нужен больший коэффициент усиления, конечно, достаточно пропорционально увеличить сопротивление R3 (R15). Резисторы R5 и R6 вместе со стабилитроном D2 задают ток покоя оконечных транзисторов. Он также регулируется падением напряжения на эмиттерных резисторах R7 и R8. Светодиоды LD1 и LD2 предназначены для ограничения максимального тока транзисторов.

Некоторые заявляют, что они не нужны и частично ухудшают свойства усилителя. По предварительным данным, полевые МОП-транзисторы лучше звучат при более высоких токах покоя. Следовательно, ток покоя здесь установлен примерно на 80 мА, что представляет собой потерю мощности примерно 1Вт на каждом транзисторе. Таким образом, оконечные транзисторы работают в классе A. Оконечные транзисторы должны быть размещены как минимум на небольшом радиаторе. Это же касается стабилизаторов напряжения LM317 и LM337.

Усилитель может выдавать выходную мощность около 4 Вт. Для источника питания выбран стабилизированный, принципиальная схема которого представлена на рисунке.

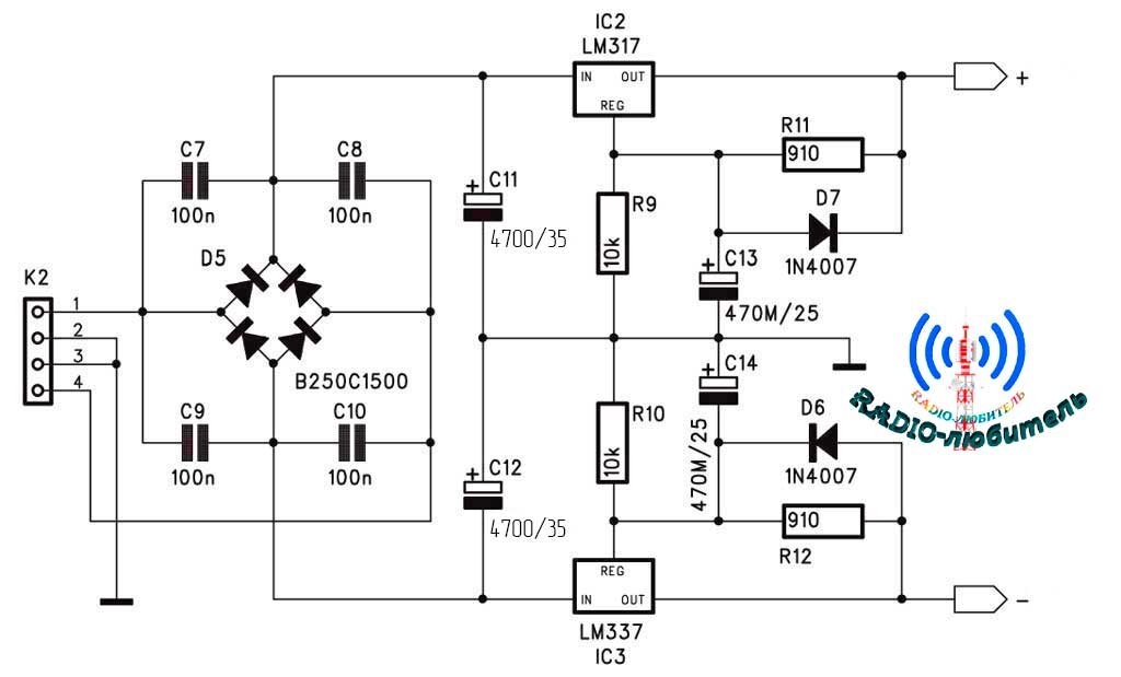
Принципиальная схема стабилизатора напряжения
Принципиальная схема стабилизатора напряжения

Вторичная обмотка сетевого трансформатора с отводом от середины подключена к разъему К2. После диодного моста D5 установлен фильтр на конденсаторах C11 и C12 емкостью 4700 мкФ. Отфильтрованное напряжение стабилизируется микросхемами LM317 и LM337. Диоды D6 и D7 защищают стабилизаторы от перенапряжения после отключения напряжения питания.

А в общем, усилители для наушников сейчас можно просто приобрести и как некоторые говорят и ни какой головной боли, вот примеры усилителей смотрим ниже.

Усилитель стерео наушников выполнен на двухсторонней печатной плате размерами 56х138 мм возможный пример расположения элементов на печатной плате показан на рисунке.

Возможное расположение компонентов на печатной плате
Возможное расположение компонентов на печатной плате

Сборка усилителя относительно простое, не содержит никаких регулировочных элементов и при аккуратной выполненной работы он начинает работать на первом подключении напряжения питания. Только при установке компонентов (особенно транзисторов MOSFET) необходимо соблюдать правильное расположение выводов — разные типы элементов могут иметь разное расположение выводов.

Описанный усилитель позволяет качественно и достаточно комфортно слушать в современных наушниках с низким сопротивлением. Всем спасибо за уделенное время.

-4