Добавить в корзинуПозвонить
Найти в Дзене
Меандр Радиолюбитель

Индикатор уровня аудио сигнала на LM3915

В комментариях под статьей о вакуумно люминесцентном индикаторе уровня многие предлагали не копаться в допотопном хламе и собрать индикаторы на светодиодах!
Сделано - сказано!
Спаял я эти индикаторы не за долгим перед вакуумными из "хлама" и качество их как раз и заставило ковырять старый хлам и давать вторую жизнь прекрасным вещам, которые кстати, делались на века!!!
Ну ежели народ так просит то

В комментариях под статьей о вакуумно люминесцентном индикаторе уровня многие предлагали не копаться в допотопном хламе и собрать индикаторы на светодиодах!

Сделано - сказано!

Спаял я эти индикаторы не за долгим перед вакуумными из "хлама" и качество их как раз и заставило ковырять старый хлам и давать вторую жизнь прекрасным вещам, которые кстати, делались на века!!!

Ну ежели народ так просит то деваться некуда, - представляю вашему вниманию индикатор уровня стерео сигнала на "китайщине"

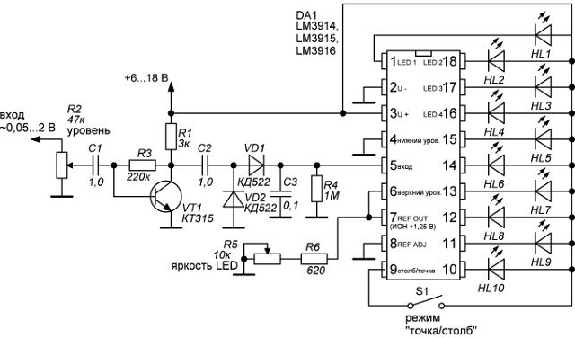
десяти уровневый индикатор.
десяти уровневый индикатор.

Схема из тырнета.
Схема из тырнета.

Собрал две платы по типовой схеме, включил - не нравится, - сильно "отрисовывает" и на пиках вся линейка начинает мерцать в такт с барабанами......

Уменьшаю R4 до 100к, а C3 увеличиваю до 1мкФ. Намного лучше но все равно, - не нравится!!! Сильно слепят сверхяркие светодиоды, надо как-то "приглушить", ибо когда работает усилитель то в хате иллюминация напоминает ночной клуб со стробоскопами и цветомузыкой, - реально ярко светят!

Ни чего лучше не придумал - как запилить экраны.

Для удобства монтажа в корпус - экраны решил сделать из прямоугольников оргстекла.

Заготовка экрана.
Заготовка экрана.

Разметил маркером будущие отверстия для светодиодов.

Состряпал на сверло не хитрый ограничитель глубины из карандаша и просверлил лунки.

-4

Почти готовая деталь.
Почти готовая деталь.

Вставил плату светодиодами в дырочки и закрепил цианокрилатом (суперклей).

Почти готовое устройство.
Почти готовое устройство.

Все равно ярко но теперь более рассеяно!

Закрашиваю маркером бруски оргстекла, делаю из гетинакса шаблон и дремелем выцарапываю краску напротив светодиодов.

Шаблон
Шаблон
Готовый индикатор.
Готовый индикатор.

Корпус усилителя черный, в прорези лицевой панели вставляются эти экраны заподлицо и крепятся любым удобным способом.

В принципе смотрится ни че, но все равно колхоз какой-то......

Как-то так......