Добавить в корзинуПозвонить
Найти в Дзене
Меандр Радиолюбитель

Усилитель мощности почти Hi-Fi. Часть первая, - история.

Однажды пришел конец моему Pioneer - A109. Славный был аппарат, достаточно громкий, живучий и в меру мелодичный. Стал вопрос о поиске ему замены, однако покупать готовый заводской аппарат я не собирался, ибо к этому роковому дню, я уже достаточно изучил схемотехнику разнообразных усилителей, в процессе изучения было не мало собранных образцов с достаточно приличными характеристиками и как следствие - было решено собирать аппарат самостоятельно. С оглядкой на то, что "Пионер" был с полевым выходом было решено плясать именно от этой концепции. В интернете ныне схем валом и выбрать что-то было весьма проблематично. Попалась однажды вот такая схема. Заинтриговали заявленные характеристики аппарата при наличии всего семи (если не считать доп.пару выходных ключей) транзисторов!!! Дальнейшие поиски чего-то похожего привели меня на форум "Вегалаб" на котором один из пользователей Black_Panther переработал эту схему под современную элементную базу. Опираясь на статьи Шкритека и собстве

Однажды пришел конец моему Pioneer - A109. Славный был аппарат, достаточно громкий, живучий и в меру мелодичный.

Стал вопрос о поиске ему замены, однако покупать готовый заводской аппарат я не собирался, ибо к этому роковому дню, я уже достаточно изучил схемотехнику разнообразных усилителей, в процессе изучения было не мало собранных образцов с достаточно приличными характеристиками и как следствие - было решено собирать аппарат самостоятельно.

С оглядкой на то, что "Пионер" был с полевым выходом было решено плясать именно от этой концепции.

В интернете ныне схем валом и выбрать что-то было весьма проблематично.

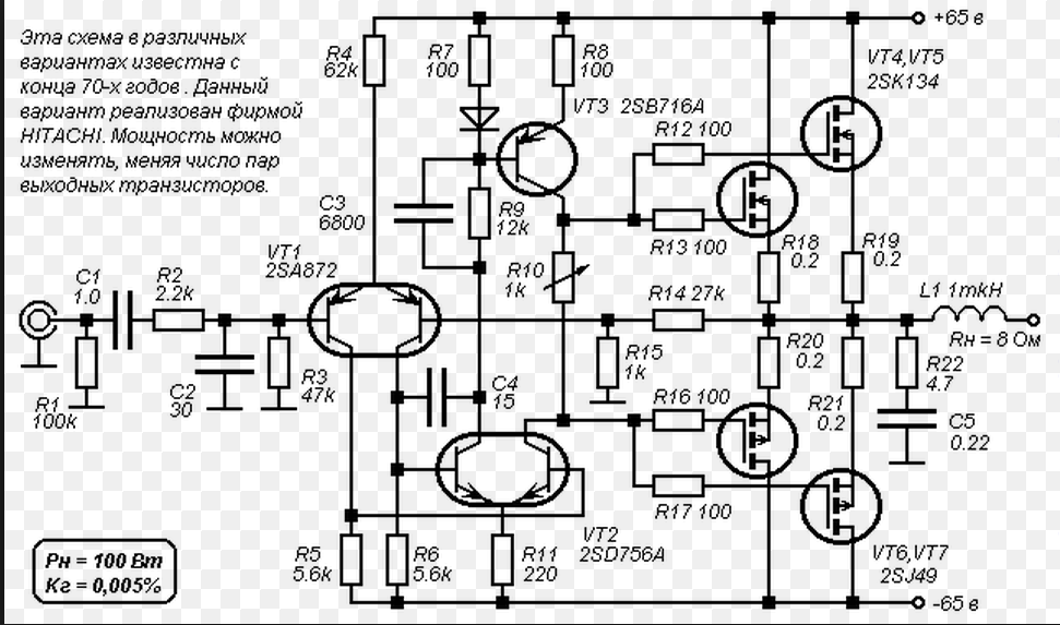
Попалась однажды вот такая схема.

Хитачи, динозавр.
Хитачи, динозавр.

Заинтриговали заявленные характеристики аппарата при наличии всего семи (если не считать доп.пару выходных ключей) транзисторов!!!

Дальнейшие поиски чего-то похожего привели меня на форум "Вегалаб" на котором один из пользователей Black_Panther переработал эту схему под современную элементную базу.

Опираясь на статьи Шкритека и собственные знания, подкрепленные экспериментами Black_Panther разработал вот такую схему.

Black_Panther - Хитачиус.
Black_Panther - Хитачиус.

Автор данной схемы перепробовал уйму транзисторов из так сказать аудиофильского кластера и остановился на тех, что указаны на схеме.

Пошарив по интернет магазинам я обнаружил, что требуемые выходные латеральные полевые транзисторы стоят столько за сколько можно купить того же Б/У "Пионера", меня такой расклад совсем не устраивал.

Изучив различия в поведении латералов и силовых мосфетов (которых просто валом и стоят копейки), - стало очевидно следующее - для применения силовых транзисторов предназначенных для работы в ключевом режиме - необходимо как-то стабилизировать их температурный дрейф тока.

Поигравшись с тестовой платой - самым оптимальным решением на мой взгляд оказалось введение в схему еще одного транзистора в диодном включении, установленного на общий теплоотвод с выходными транзисторами.

На свет появилась вот такая схема.

-3

Т4 прикрученный к радиатору прекрасно компенсирует ток покоя выходных ключей в диапазоне температур 30-70гр, как я не старался но нагреть радиаторы выше 70гр у меня не получилось, разумеется тестировал на чистом синусе немного не доходя до ограничения сигнала, при этом усилитель "держал" требуемую мощность в 50Вт.

Используемый в данное время аппарат имеет чуть более крепкие транзисторы чем указанные на схеме, а именно - IRFP240 & IRFP9240. Напряжение в плечах 37В нагрузка 4Ом. На данный момент юзаю два усилителя по этой схеме, один на 50Вт, второй аж 120Вт.

КНИ "пятидесятиваттника" замеренный программой RMAA на резистивной нагрузке 4Ом составил 0,06% при выходном напряжении 16В, что равно 64Вт.

Хочу заметить, что блок питания не стабилизированный и при большом потреблении - напряжение сильно проседало.

Защиты в данной схеме разумеется нет, но лично я считаю, что всякие защиты для усилителя который мы не тягаем по концертам, свадьбам и другим гулянкам не нуждается в каких-то защитах, единственное, что я бы добавил, так это защиту АС при выходе из строя усилителя.

Пользуюсь обоими усилками ежедневно уже очень долго и ни разу ни чего не сгорело, второй аппарат, который на 120Вт периодически "прокачивается" пЫонером на максимальной мощности, - стеклам в окнах реально становится тесно, однако усилитель отрабатывает на все 100 и гореть синим пламенем не собирается.

Тут продолжение, печатка там-же в конце статьи

По просьбе читателей добавляю чертёж печатки.

чертеж платы для IRFов в 247х корпусах.
чертеж платы для IRFов в 247х корпусах.

Информации очень много, одной статьей не осилю.

Подробности и нюансы по сборке и настройке в следующих статьях.

Всем спасибо за внимание!