Найти в Дзене
XX2 ВЕК

Геном гаттерии раскрывает подробности эволюции позвоночных

Международная группа учёных секвенировала и проанализировала геном гаттерии (Sphenodon punctatus), единственного живого представителя отряда лепидозавров Клювоголовые (Rhynchocephalia, Sphenodontia), некогда широко распространённого на древнем суперконтиненте Гондвана. Кто такая гаттерия Гаттерия, или туатара, — реликтовое наземное позвоночное, сегодня обитающее лишь на 35 небольших островах, принадлежащих Новой Зеландии. Формой тела она напоминает оснащённую причудливым шипастым гребнем ящерицу длиной до 80 см и массой до полутора килограммов. Цвет её внешних покровов варьирует от оливково-зелёного до коричневого и даже оранжево-красного и может меняться в течение жизни. На верхней стороне головы у гаттерии есть развитый теменной глаз, способный различать степень освещённости. Раз в год она сбрасывает кожу. Питается гаттерия жуками, сверчками, пауками, мелкими ящерицами и иногда морскими птицами. Будучи, как вид, единственным представителем чрезвычайно архаичного отряда репт
Оглавление

Международная группа учёных секвенировала и проанализировала геном гаттерии (Sphenodon punctatus), единственного живого представителя отряда лепидозавров Клювоголовые (Rhynchocephalia, Sphenodontia), некогда широко распространённого на древнем суперконтиненте Гондвана.

Кто такая гаттерия

Гаттерия, или туатара, — реликтовое наземное позвоночное, сегодня обитающее лишь на 35 небольших островах, принадлежащих Новой Зеландии. Формой тела она напоминает оснащённую причудливым шипастым гребнем ящерицу длиной до 80 см и массой до полутора килограммов. Цвет её внешних покровов варьирует от оливково-зелёного до коричневого и даже оранжево-красного и может меняться в течение жизни. На верхней стороне головы у гаттерии есть развитый теменной глаз, способный различать степень освещённости. Раз в год она сбрасывает кожу. Питается гаттерия жуками, сверчками, пауками, мелкими ящерицами и иногда морскими птицами.

Будучи, как вид, единственным представителем чрезвычайно архаичного отряда рептилий Rhynchocephalia, гаттерия очень интересна в качестве объекта генетических исследований. Дополнительному интересу учёных способствуют некоторые любопытные аспекты биологии гаттерии. В частности, у этого вида интересно определяется пол: самки рождаются при температуре кладки ниже, а самцы выше 22 градусов Цельсия. (В исследовании такое определение пола у гаттерий почему-то названо уникальным, но это не так: таким же образом определяется пол у всех крокодилов, большинства черепах и некоторых ящериц. Также у некоторых заврий, в частности у бородах агам, встречаются причудливые сочетания температурной и хромосомной систем определения пола: пол эмбриона может быть изначально определён половыми хромосомами, но потом переопределён температурой кладки). Также учёным интересны низкий уровень метаболизма гаттерии и её значительное долголетие.

Принимаясь исследовать гаттерию, учёные предполагали, что она может быть генетически близка стволовым завропсидам, от которых произошли все ящерицы, змеи, птицы, крокодилы и черепахи, и даже — в некоторой степени — базальным амниотам, предковым по отношению не только к завропсидам, но и к млекопитающим.

Большой геном

Чтобы лучше разобраться в биологии гаттерии, учёные секвенировали и проанализировали её геном.

Размер генома гаттерии — около пяти гигабаз (миллиардов пар оснований). Для сравнения, геномы человека, бонобо и черноносой серой акулы — по 3,3 Гб, собаки — 2,7, болотной черепахи — 2,5, нильского крокодила — 2,8 Гб. В то же время размер генома двоякодышащей рыбы Protopterus aethiopicus (мраморный протоптер) — 130 Гб, огненной саламандры — 29,3 Гб. Таким образом, геном гаттерии, хоть и не рекордный, всё же довольно большой для позвоночного, особенно для амниоты. При этом, как показал анализ, очень большая часть CpG-динуклеотидов, около 81%, у гаттерии — метилирована. Это самый большой процент среди амниот, геномы которых секвенированы (у мыши и человека аналогичный показатель — около 70%, у курицы — 50, у зебры — 78). Поскольку метилирование — один из основных механизмов отключения генов, можно сделать заключение об очень высокой роли эпигенетической регуляции генома этого реликтового животного. Учитывая тот факт, что очень большую часть генома гаттерии (не менее 64%) составляют повторяющиеся последовательности, многие из них, видимо, как раз и отключаются с помощью метилирования ДНК. Это можно сравнить с огромным комбинатом, на котором очень много одинаковых цехов и отделов, но многие из них при этом закрыты (хотя оборудование в них и не демонтировано).

Странные сближения

Большие участки генома гаттерии (например, главный комплекс гистосовместимости) близки таковым у североамериканского красногорлого анолиса, которого исследователи рассматривали как типичного лепидозавра. Также встречаются длинные последовательности генов, гомологичные таковым у птиц, черепах и крокодилов. А между генетическими кодами гаттерии и курицы наблюдается сильная коллинеарность. В этом, в общем, нет ничего удивительного, учитывая то, что и гаттерии, и архозавроморфы, к которым относят птиц и крокодилов, а в последнее время и черепах, — завропсиды. Значительно интереснее то, что в геноме гаттерии встречаются последовательности, отсутствующие у других лепидозавров и вообще завропсид, но при этом обычные для млекопитающих! В основном, для однопроходных (утконос и ехидны; до 10%), но и для плацентарных тоже (последних, правда, очень мало, менее 1%).

Гены и образ жизни

Хотя гаттерия и ночное животное, сравнительный анализ выявил у неё очень развитую систему генов, отвечающих за зрение. Судя по всему, она не только прекрасно видит и днём, и ночью, но и сохраняет в сумерках устойчивое восприятие цветов. Этот широкий визуальный репертуар можно объяснить тем, что молодые гаттерии часто ведут дневной и древесный образ жизни, чтобы избегать взрослых гаттерий — наземных и ночных. В совокупности эти результаты могут указывать на эволюционный путь к ночной адаптации от дневного предка.

Также в геноме гаттерии обнаружили 472 последовательности, экспрессирующие обонятельные рецепторы. Из них 341 кажутся неповреждёнными (с остальными, если коротко, что-то не так, и они, видимо, не работают). В целом это средний показатель для завропсид (у птиц генов рецепторов запаха от 182 до 688, у красногорлого анолиса — 156, у крокодилов и черепах — 1000—2000), и с обонянием у неё всё в порядке: она различает множество запахов и, видимо, широко и активно применяет это умение в жизни. Например, есть некоторые свидетельства того, что гаттерии используют клоакальные выделения как идентификационные хемосигналы.

Поведение гаттерии, как и у многих других рептилий, сильно зависит от температуры тела, которая, в свою очередь, зависит от температуры среды. При этом среди всех живущих завропсид гаттерия отличается самой низкой оптимальной температурой тела — 16—21 °C. Учёные предположили, что при таком положении вещей в её геноме должны быть гены, кодирующие транзиторные рецепторные потенциальные ионные каналы (TRP-каналы), играющие существенную роль в терморегуляции. Так и оказалось — в ДНК туатары обнаружилось 37 таких генетических последовательностей, охватывающих семь известных подсемейств TRP-генов. По словам авторов работы, «это необычайно большой репертуар TRP-генов».

Долголетие

За исключением черепах, гаттерии — самые долгоживущие из рептилий. Судя по всему, они могут достигать возраста более ста лет. Эта немаленькая продолжительность жизни может быть связана с генами, обеспечивающими защиту от активных форм кислорода. Один из классов генных продуктов, обеспечивающих такую защиту, — селенопротеины. Человеческий геном кодирует 25 селенопротеинов, роль которых включает в себя антиоксидантное действие, окислительно-восстановительное регулирование и синтез тиреоидных гормонов. В геноме гаттерии исследователи обнаружили 26 генов, кодирующих селенопротеины, и четыре селеноцистеин-специфичных тРНК-гена. Все они функциональны, и, вероятно, это не все гены, отвечающие за долголетие.

Эволюционная история и место в систематике

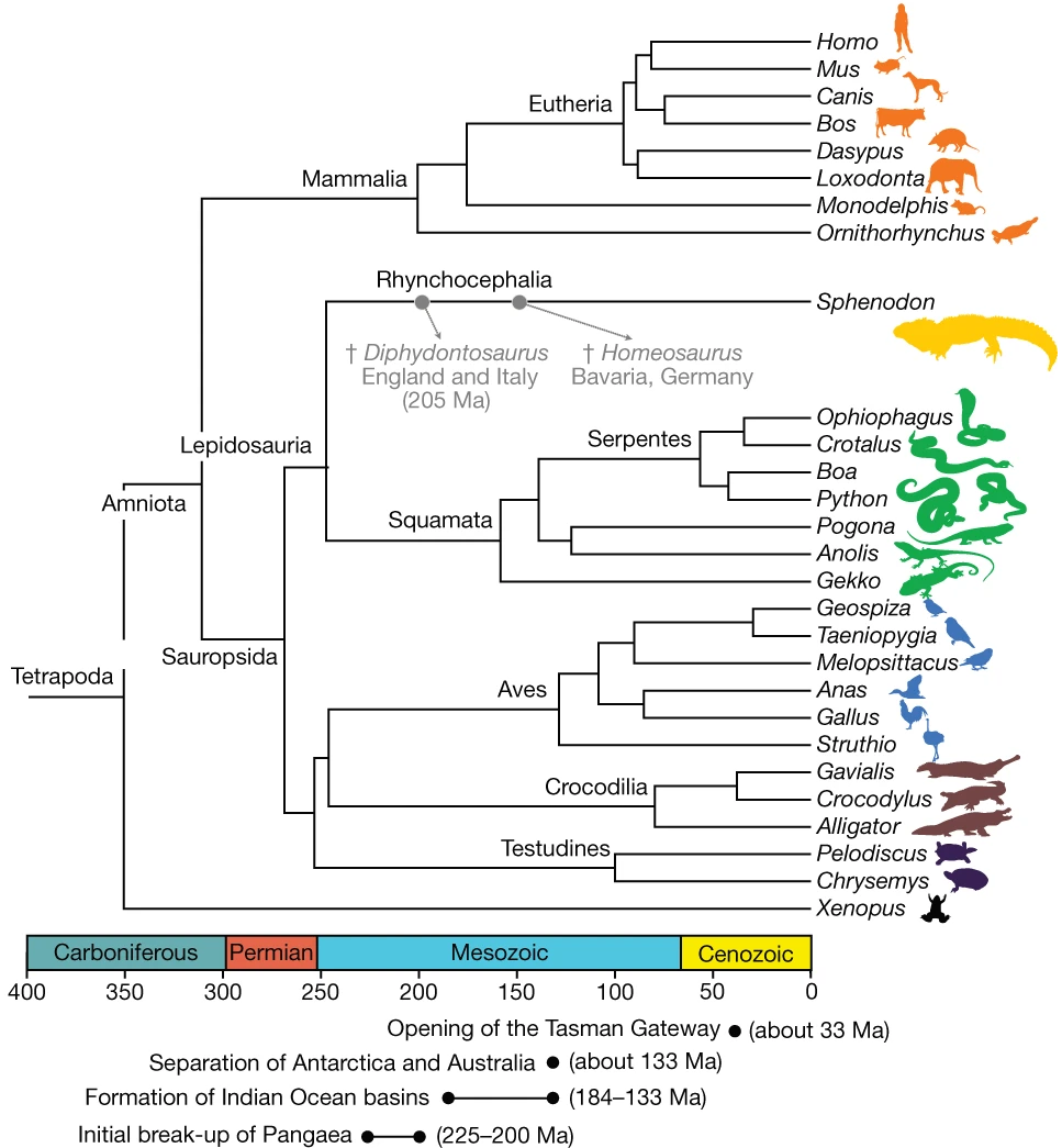
Исследование подтвердило монофилетическую природу надотряда лепидозавров, включающего гаттерию и чешуйчатых, но при этом показало, что эволюционные пути гаттерии и предка всех чешуйчатых (ящериц, змей и амфисбен) разошлись очень давно, в ранней части Триаса, около 250 млн лет назад. Примерно тогда же, когда линия предка черепах отошла от линии предка всех крокодилов, динозавров и птиц. То есть, по сути, гаттерия — сестринский по отношению ко всем нынешним чешуйчатым таксон. При этом геном гаттерии свидетельствует о том, что это наиболее медленно эволюционирующий лепидозавр из всех проанализированных. Вследствие чего неудивительно (хотя, на самом деле, всё равно удивительно), что её геномная архитектура не похожа ни на что, описанное ранее, и включает, наряду с признаками, характерными для лепидозавров, множество признаков, которые раньше считались присущими исключительно млекопитающим. Таким образом, гаттерия — живое свидетельство существования когда-то общего предка всех амниот: и заврий, и млекопитающих.

Гаттерия (Sphenodon) на филогенетическом древе позвоночных.
Гаттерия (Sphenodon) на филогенетическом древе позвоночных.

С полом — пока непонятно

Известно, что пол у гаттерий определяется температурой во время инкубации яиц: выше 22 °C — вылупятся самцы, ниже — самки. Но как это обеспечивается на уровне генома?

У гаттерии 36 хромосом (14 пар макрохромосом и 4 пары микрохромосом). У обоих полов набор хромосом одинаковый. Специфических половых хромосом — нет. В геноме обнаружены гены, известные по другим видам как вовлечённые в определение пола, маскулинизацию или феминизацию. Но все эти гены есть и у самцов гаттерии, и у самок. Полоспецифичных однонуклеотидных вариантов между самцом и самкой гаттерии — нет.

Как это происходит у других животных?

Все, наверняка, знают про X- и Y-хромосомы у человека и почти всех млекопитающих. X-хромосома большая, Y — маленькая. Индивид, которому достаётся сочетание XY, рождается мужчиной (самцом), XX — женщиной (самкой). Строго говоря, большую часть «мужской» информации несёт ген SRY — это довольно длинный участок Y-хромосомы, но не вся Y-хромосома. Если этот ген вставить в другую хромосому, то даже особь, родившаяся с двумя X-хромосомами, но с этим геном в геноме, физиологически будет самцом.

В обычной ситуации Y-хромосома несёт дополнительную, мужскую, информацию. Но как быть с двумя X-хромосомами у самки? Они ведь несут дублирующую генетическую информацию. Чтобы избежать аномалий, у млекопитающих предусмотрен механизм так называемой дозовой компенсации: в соматических клетках самок одна X-хромосома инактивируется — за ненадобностью.

У многих завропсид (но не у всех) определение пола происходит при помощи Z- и W-хромосом. В этой системе всё наоборот — Z — большая хромосома, W — маленькая, несущая дополнительную информацию, но ZZ-особи — самцы, ZW — самки. При этом в соматических клетках самцов одна Z-хромосома инактивируется.

У всех крокодилов, почти всех черепах и многих ящериц механизм определения пола — температурозависимый, как и у гаттерий. Разумеется, тепловое определение пола тоже отражено в геноме. Виды, у которых пол определяется таким образом, не имеют «мужского» гена SRY, но у них есть другие гены, связанные с определением пола. Например, DAX1, DMRT1, SOX9, SF1, SOX9, RSPO1 и WNT4. Такие гены присутствуют у обоих полов, но экспрессируются либо не экспрессируются в зависимости от температуры. С включением и выключением такого рода генов в ранее изученных геномах заврий связаны полоспецифичные паттерны метилирования — в зависимости от температуры кладки метилируются те или иные участки ДНК, что и определяет пол зародыша. У гаттерии в данном исследовании полоспецифичные паттерны метилирования не выявлены. Однако это, вероятно, не повод полагать, что у неё всё радикально по-другому. Так или иначе, температурозависимое определение пола просто обязано сводиться к включению экспрессии одних генов и выключению других с помощью метилирования или, может быть, ацетилирования. Однако, чтобы получить достоверный ответ на вопрос о том, какие именно генетические и эпигенетические механизмы определяют пол гаттерий, нужны дополнительные исследования.

Денис Яцутко, XX2 ВЕК