Найти в Дзене
КНОПКА

Простой универсальный УМЗЧ 120 Вт

Предлагаю радиолюбителям рассмотреть данный усилитель на предмет сборки. Чем же хорош этот усилитель? При своей простоте он имеет неплохие параметры - При Uпит = 2х35В, Rнагр = 4Ом, он имеет выходную мощность около 120 W, Кг = 0,01, диапазон частот 10 – 20000 Гц. Все детали простые и распространенные. Усилитель прост в настройке и имеет хорошую повторяемость. Было сделано несколько экземпляров, аппарат начинает работать сразу.

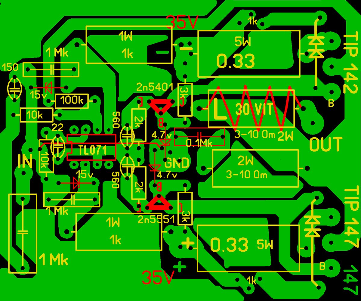
Печатная плата
Печатная плата

При этом он имеет мощный, «мясистый» звук, собранный, не бубнящий динамичный бас, заставляющий переворачиваться кишки, хорошую детальность середины, и серебристый верх, без свиста и «песка». Этот аппарат подходит и для спокойного, домашнего прослушивания музыки и для озвучивания шумных мероприятий, где он показал себя особенно хорошо. Так же один экземпляр был сделан для сабвуфера номинальной мощностью 300Вт. Результат отличный, ведь у данной схемы нижняя граница частоты – 10Гц. На выходе стояли строенные 2SA1943/2SC5200, к сожалению, рисунок печатки случайно удалил. Но транзисторы можно подключить и проводами к плате, которая будет дана ниже, или доработать её. Напряжение питания при этом 2х55В.

Мной была разработана печатная плата в формате Sprint-Layout под современную элементную базу. Печатка, что Вам будет представлена, разработана под транзисторы TIP147- TIP142.

Все схемы, печатки, описание настройки, рекомендации по питанию, применению и замене деталей лежат в АРХИВЕ в Яндекс-диске.

Из особенностей данной схемы можно отметить необычное включение предвыходных транзисторов, которые здесь включены с общей базой, что дает уменьшение искажений.

Чувствительность усилителя низкая, около 2В, так же и входное сопротивление мало – 10КОм. Если Вам, как и мне, этого недостаточно, предлагаю сделать небольшой предусилитель. Схема и печатка в том же архиве. Там же есть описание простой защиты АС, так же с печаткой. Рекомендую её установить в Ваш аппарат. Программа Sprint-Layout 5 и другие полезные программы лежат ТУТ.

Если есть вопросы, пишите на почту: pautoff.igor@yandex.ru , отвечу всем.

Подписывайтесь на канал, чтобы не пропустить что-нибудь интересное.