Добавить в корзинуПозвонить
Найти в Дзене
Блокнот математика

Откуда взялась мнимая единица

Откуда возникают мнимые (комплексные) числа при решении задач, в которых все вещественно? Одна из причин - линейные уравнения, в которых комплексная экспонента появляется самым естественным образом...

Мы уже обсуждали этапы расширения числовых систем: от натуральных чисел, которые можно складывать и умножать, но не всегда можно вычитать и делить, к целым, которые вычитать можно без ограничений и потом к рациональным, которые вычитать и делить уже можно без ограничений (только на нуль делить нельзя). Потом еще есть любопытная история с пополнением, потому что рациональные числа явно не исчерпывают всех чисел: пи, е, логарифмы и корни не рациональны (в виде дроби a/b не записываются), хотя явно являются числами (начиная со диагонали квадрата с единичным ребром). Не рационально также и число 0.1234..., в котором мы записываем торец к торцу натуральные числа.

Кстати, как доказать, что корень из двух - не рациональное число? Ну, если оно рационально, то его можно записать в виде несократимой дроби a/b. Если дробь можно сократить, сократим, чтобы стала несократимой. По определению, a²/b²=2. Но тогда a²=2b² четное. Если квадрат числа четный ,то и само число четное: a=2c, при каком-то с. Но тогда b²=2с² тоже четное, а значит, четное и b. Получается, что дробь a/b можно сократить на два. Противоречие.
Если вам не нравится метод от противного, можно иначе: дробь можно сократить на два, но полученная по той же причине опять может быть сокращена на 2. И опять, и снова. Но при сокращении числитель и знаменатель уменьшаются, и не могут неограниченно много раз делиться на два. Следовательно, такой дроби нет.

Пополненное множество чисел называется множеством вещественных чисел или числовой прямой. Прямой — потому что точки прямой удобно соотносятся с числами.

В самом деле, выберем точку и назовем ее нулем; отрезок длины 1 даст нам единицу, а в другую сторону — минус единицу. И так далее.
Числовая ось. Вправо — это условность. Можно и влево, и вниз, и косо. Не суть.
Числовая ось. Вправо — это условность. Можно и влево, и вниз, и косо. Не суть.

Однако некоторые операции, такие, как корень квадратный, все равно вычисляются не всегда. Что еще хуже, степень должна бы быть любой вещественной, а это тоже не всегда имеет смысл: например, корень — это степень 0.5, а корень из -1 мы пока не можем вычислить. Логарифмы от отрицательных чисел также не имеют смысла.

Логично сделать следующий шаг, введя мнимую единицу i и декларативно определив ее как корень квадратный из минус единицы. Увязывая концы с концами, мы приходим к комплексной плоскости (одна из прямых на ней — вещественная прямая).

"Увязать концы с концами" — это выяснить, как складывать любые комплексные числа, как умножать и делить их, как возводить любое комплексное число в любую комплексную степень. Это все делается, причем только одним способом.

Может возникнуть подозрение, что путь в никуда: ведь мы легализовали квадратные корни из отрицательных чисел, но есть же много других: корни четвертой степени, например, или корни из самих новообразованных комплексных чисел — сколько еще шагов надо сделать, чтобы все операции, кроме деления на нуль, были возможны? И есть ли вообще конец этого пути?

Но подозрение не оправдывается. Приятный результат: комплексная плоскость замкнута относительно всех операций. Все корни вычисляются, как и логарифмы и многое другое. Не вычисляется только то, что дает бесконечный результат, непосредственно или как промежуточный. Это и деление на нуль, и логарифм нуля, и отрицательные степени нуля.

И даже более того: у многочлена степени n всегда есть ровно n комплексных корней (возможно, совпадающих). Это мощное обобщение операции извлечения корня! Ведь извлечение корней находит корни многочленов вида x^n-Q=0. А гарантируются корни любых многочленов! Причем кратный корень — это не формальность (считаем корень два раза), а так и есть: кратный корень, например, является корнем производной; считать каждый корень три раза, например — не пойдет.

В этом смысле утверждение "у слона есть крылья, но они равны нулю" не совсем верно: у слона нет крыльев. А вот у человека хвост — есть. но равен нулю.

Теперь следим за мыслью. Мы вполне можем, решая целочисленную задачку, пользоваться по ходу дела дробями — главное, чтобы их не было в ответе. Или применять отрицательные числа, стремясь к положительному ответу. Точно так же мы можем пользоваться комплексными числами и функциями, хотя в ответе их не будет.

Очень большая часть физики описывается линейными уравнениями. Если упрощенно, то это уравнения, в которых неизвестная величина и ее скорость входят линейно: в первой степени и в числителе.

Иногда эти уравнения фундаментальны, а иногда они просто дают хорошее приближение.

Линейные уравнения обладают свойством суперпозиции: сумма их решений образует решение, поэтому решения можно "размножать". Теория линейных уравнений у меня изложена, например, здесь. На более простом примере, нежели дифференциальные уравнения — на примере разностных уравнений. Но принцип тот же.

Простой пример линейного дифф.уравнения: закон радиоактивного распада: x'=-kx

x — количество вещества, x' — скорость разложения, k — коэффициент, показывающий, какая доля вещества распадется за единицу времени.

Это линейное уравнение. Решений у него много, для любого начального количества свое. Но если мы знаем одно решение, то можем умножить его на константу и получить новое решение.

При этом, если мы знаем начальное количество, то можем определить решение однозначно, поэтому, если есть одно решение — можно получить любое другое, умножив на подходящую константу.

Важный вывод: найдите одно решение — и вы нашли все!

Одно решение подбирается легко, это экспонента e^{-kt}.

Значок ^ обозначает степень, а скобки {} просто для группировки.

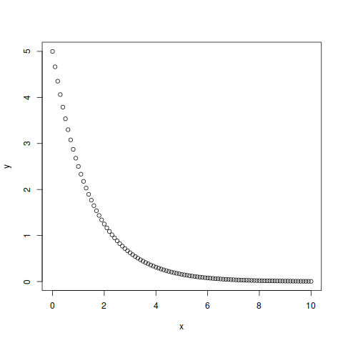
Ну, и всё: любое решение обязано иметь вид Ce^{-kt}, а константа С равна начальному количеству. Можно переписать в другом виде: C2^{-t/T}, где C — начальное количество, а T — период полураспада. За время Т распадается половина вещества.

Вот так выглядит решение — экспонента. Начальное значение 5, период полураспада 1. За каждую единицу времени количество снижается вдвое.
Вот так выглядит решение — экспонента. Начальное значение 5, период полураспада 1. За каждую единицу времени количество снижается вдвое.

Если мы предположим, что прирост численности вида пропорционален численности (в среднем на каждую особь приходится столько-то потомков), ресурсов хватает и никто их не ест — то получим модель Мальтуса, которая от модели радиоактивного распада отличается только знаком. Решением будет тоже экспонента, но не убывающая, а растущая. А растет экспонента быстро, так что очень быстро ресурсы начинают ограничивать рост, даже если их много.

Однако в механике или электродинамике уравнения обычно второго порядка (закон Ньютона — там ускорения) или системы из двух и более уравнений. Что же, рассмотрим простой осциллятор (маятник):

x'' = -w^2x.

Здесь x'' — ускорение, вторая производная. Уравнение линейно и степеней свободы две, ведь нужно знать начальное положение и начальную скорость, чтобы определить динамику. Стало быть, подберите два решения и они дадут вам все — без исключения.

Осциллятор — маятник на пружине (или любая другая колебательная система).
Осциллятор — маятник на пружине (или любая другая колебательная система).

Пробуем экспоненту: e^{at} с каким-то пока неизвестным числом а. Производная экспоненты пропорциональна ей самой: (e^{at})'=ae^{at}. При подстановке в уравнение экспонента сократится и получим уравнение для числа а:

a^2 = -w^2.

Вооруженные комплексными числами, мы не испугаемся, а выпишем два корня: a = +wi, a=-wi.

У нас есть две экспоненты, а значит, и два решения, и это все, что нам надо:

Me^{iwt} + Ne^{-iwt} — при каких-то значениях констант M и N это любое мыслимое решение уравнения.

Но экспоненты комплексные, а это неприятно.

Когда мы увязывали концы с концами, определяя операции над комплексными числами (а это можно сделать только одним способом), у нас получилась формула Эйлера, которая задает возведение в степень:

e^{iy}=cos(y)+isin(y)

Через нее можно возвести любое число в любую степень. Как именно — расскажу в отдельной заметке.

Применим же эту формулу и перегруппируем слагаемые:

(M+N)cos(wt) + i(M-N)sin(wt) = Ccos(wt)+Dsin(wt)

Здесь мы переобозначили константу M+N на C, а i(M-N) — на D.

Можно еще немного поиграть с тригонометрией, и свести формулу для решения к более физичной:

Asin(wt+f),

где A и f — новые две константы, но с физическим смыслом: это амплитуда и начальная фаза колебания.

График решения (черная линия) и его производной (скорости, красная лииня). Черная линия — положение маятника, а красная — его скорость. Амплитуда А=2, фаза f=1. Трения нет, маятник вечно колеблется вокруг нулевого равновесия. И скорость тоже колеблется.
График решения (черная линия) и его производной (скорости, красная лииня). Черная линия — положение маятника, а красная — его скорость. Амплитуда А=2, фаза f=1. Трения нет, маятник вечно колеблется вокруг нулевого равновесия. И скорость тоже колеблется.

Давайте еще пример. Рассмотрим систему двух уравнений, линейных, конечно:

x'=y
y'=-x

Пусть x — это положение маятника, а y — его скорость. Тогда эта система сводится к уже решенному уравнению. Но можно ее решить непосредственно. Решения — вектор-функции, а из-за линейности они образуют пространство, причем размерности два — ведь нужно знать x и y в начальный момент, и тогда узнаем всё. Два решения подбираются довольно легко, но это тема для отдельной заметки. И да, там тоже будут комплексные экспоненты.

Таким образом, комплексная экспонента пронизывает всю теорию колебаний, в том числе — линейную теорию электрических контуров, о которой во второй части (to be soon).

Если есть трение, корни становятся не чисто мнимыми, все становится немного сложнее и интереснее, как и в случае вынуждающих сил — как для систем, так и для уравнений. Но это тема для другой беседы.

Продолжение следует...

Путеводитель по каналу