Добавить в корзинуПозвонить
Найти в Дзене

Расходная характеристика регулирующего клапана

Моделирование средствами Python расходных характеристик регулирующих клапанов с линейной, параболической, равнопроцентной пропускными характеристиками при различных значениях авторитета регулирующих клапанов.

Расходная характеристика - зависимость расхода среды на участке гидравлической сети, в котором установлен регулирующий клапана (РК), от положения штока этого РК.

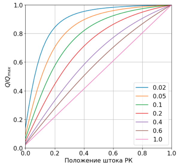
Если вид пропускной характеристики [2] зависит только от конструкции РК , то на вид расходной характеристики влияние так же оказывают свойства всех элементов рассматриваемого участка гидравлической сети. Чем ниже авторитет РК, тем в большей степени расходная характеристика отличается от пропускной.

Авторитет регулирующего клапана - это отношение падения давления на полностью открытом РК к потерям давления на всём участке сети, в котором установлен РК, без учёта нивелирной составляющей (разницы высот начальной и конечной точек рассматриваемого участка сети).

Пример моделирования средствами Python расходных характеристик РК можно посмотреть здесь.

Ниже приведены расходные характеристики регулирующих клапанов с линейной, параболической, равнопроцентной пропускными характеристиками при различных значениях авторитета РК.

Все РК с диапазоном регулирования 50 : 1.

Расходные характеристики регулирующего клапана с линейной пропускной характеристикой при различных значениях авторитета РК
Расходные характеристики регулирующего клапана с линейной пропускной характеристикой при различных значениях авторитета РК
Расходные характеристики регулирующего клапана с параболической пропускной характеристикой при различных значениях авторитета РК
Расходные характеристики регулирующего клапана с параболической пропускной характеристикой при различных значениях авторитета РК
Расходные характеристики регулирующего клапана с равнопроцентной пропускной характеристикой при различных значениях авторитета РК
Расходные характеристики регулирующего клапана с равнопроцентной пропускной характеристикой при различных значениях авторитета РК

Ссылки

1. Что такое Kv и как его использовать

2. Пропускная характеристика регулирующего клапана