Добавить в корзинуПозвонить
Найти в Дзене

Занятие 65. Применение теоремы о циркуляции вектора магнитной индукции.

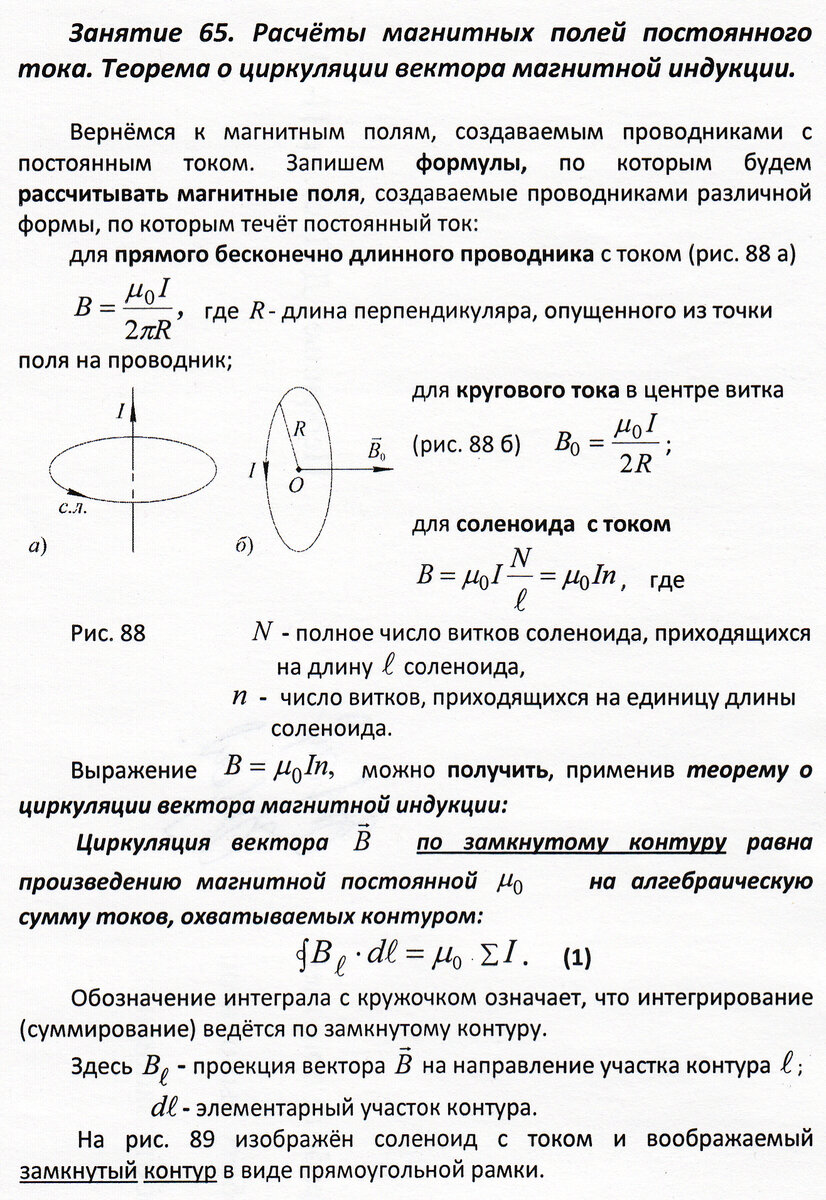
Для школьников. Практические задачи сводятся к расчётам магнитных полей, создаваемых постоянными токами. Формулы для прямого тока и кругового тока даю без выводов. А вот для поля соленоида очень полезно дать вывод формулы, потому что: По такой же формуле находится магнитное поле тороида Итак, нами рассмотрена суть теоремы о циркуляции вектора магнитной индукции и её применение для расчёта магнитного поля соленоида. К.В. Рулёва, к. ф.-м. н., доцент. Подписывайтесь на канал. Ставьте лайки. Пишите комментарии. Спасибо. Предыдущая запись: Ферромагнетики в магнитном поле. Следующая запись:Действие магнитного поля на электрический ток. Закон Ампера. Ссылки на занятия до электростатики даны в Занятии 1. Ссылки на занятия (статьи), начиная с электростатики, даны в конце Занятия 45. Ссылки на занятия (статьи), начиная с теплового действия тока, даны в конце Занятия 58.

Для школьников.

Практические задачи сводятся к расчётам магнитных полей, создаваемых постоянными токами.

Формулы для прямого тока и кругового тока даю без выводов. А вот для поля соленоида очень полезно дать вывод формулы, потому что:

  • будет понятен смысл теоремы о циркуляции вектора магнитной индукции;
  • будет понятен смысл интеграла по замкнутому контуру;
  • удивит простое получение искомой формулы.
-2

-3

По такой же формуле находится магнитное поле тороида

-4
-5
-6

Итак, нами рассмотрена суть теоремы о циркуляции вектора магнитной индукции и её применение для расчёта магнитного поля соленоида.

К.В. Рулёва, к. ф.-м. н., доцент. Подписывайтесь на канал. Ставьте лайки. Пишите комментарии. Спасибо.

Предыдущая запись: Ферромагнетики в магнитном поле.

Следующая записьействие магнитного поля на электрический ток. Закон Ампера.

Ссылки на занятия до электростатики даны в Занятии 1.

Ссылки на занятия (статьи), начиная с электростатики, даны в конце Занятия 45.

Ссылки на занятия (статьи), начиная с теплового действия тока, даны в конце Занятия 58.