Найти в Дзене
Войти
1,0×
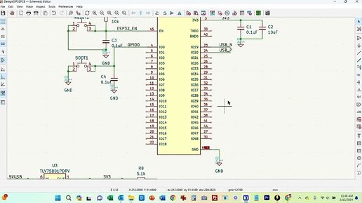
Как спроектировать печатную плату ESP32 с помощью KiCad (менее чем за 25 минут)
4 дня назад
00:00
/
22:45
Архивы электроники
Подписаться
4250155480.1840.1761528944476.34290