Найти в Дзене
Войти
1,0×
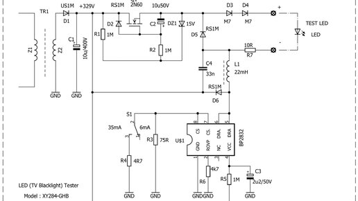
Плата led тестера
361 просмотр · 6 месяцев назад
00:00
/
02:49
Anatoly Vetyurkin
870 подписчиков
Подписаться
Хотите видеть больше публикаций по теме «Электроника»?
Давайте
4. Светодиодный тестер ЖК телевизоров и мониторов
Подборка ·
Anatoly Vetyurkin
· 5 из
8
Далее: Тестер для светодиодов LED TV Backlight Tester XY284 GHB
4. Светодиодный тестер ЖК телевизоров и мониторов
· 5 из
8
Гаджеты и электроника
5,73 млн интересуются
Следить за темой
507916739.1044.1774750288056.31445