Найти в Дзене
Войти
1,0×
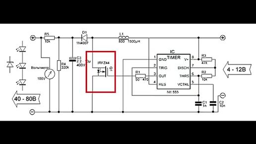
⚡💡Простой и универсальный тестер для проверки светодиодов и стабилитронов, сама
320 просмотров · 6 месяцев назад
00:00
/
19:23
Anatoly Vetyurkin
870 подписчиков
Подписаться
Хотите видеть больше публикаций по теме «Гаджеты и электроника»?
Давайте
4. Светодиодный тестер ЖК телевизоров и мониторов
Подборка ·
Anatoly Vetyurkin
· 4 из
8
Далее: Плата led тестера
4. Светодиодный тестер ЖК телевизоров и мониторов
· 4 из
8
Гаджеты и электроника
5,73 млн интересуются
Следить за темой
2833468565.936.1774754990417.44195