Найти в Дзене
Войти
1,0×
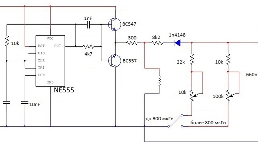
Измеритель индуктивности своими руками от UCAN DIY
368 просмотров · 7 месяцев назад
00:00
/
08:42
Anatoly Vetyurkin
1143 подписчиков
Подписаться
Хотите видеть больше публикаций по теме «Гаджеты и электроника»?
Давайте
2. Измеритель ИНДУКТИВНОСТИ
Подборка ·
Anatoly Vetyurkin
· 4 из
5
Далее: 2. Измеритель индуктивности своими руками (Den Electro)
2. Измеритель ИНДУКТИВНОСТИ
· 4 из
5
Гаджеты и электроника
5,73 млн интересуются
Следить за темой
1940145382.1298.1778143376358.29173