Найти в Дзене
Войти
1,0×
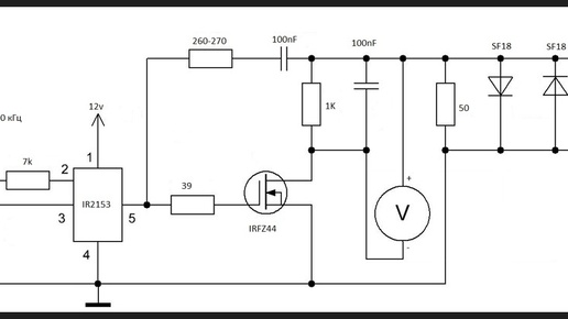
Измеритель индуктивности и ESR пробник, 2 в 1 (UCAN DIY)
296 просмотров · 7 месяцев назад
00:00
/
13:46
Anatoly Vetyurkin
1143 подписчиков
Подписаться
Хотите видеть больше публикаций по теме «Гаджеты и электроника»?
Давайте
2. Измеритель ИНДУКТИВНОСТИ
Подборка ·
Anatoly Vetyurkin
· 1 из
5
Далее: Измеритель индуктивности своими руками (Den Electro)
2. Измеритель ИНДУКТИВНОСТИ
· 1 из
5
Гаджеты и электроника
5,73 млн интересуются
Следить за темой
3013874874.902.1778143651825.77344