Найти в Дзене
Войти
1,0×
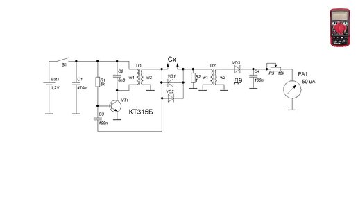
Внутрисхемный измеритель LOW ESR конденсаторов (Радиокот)
476 просмотров · 5 месяцев назад
00:00
/
56:14
Anatoly Vetyurkin
873 подписчиков
Подписаться
Хотите видеть больше публикаций по теме «Электроника»?
Давайте
1. ESR метр. Своими руками
Подборка ·
Anatoly Vetyurkin
· 2 из
7
Далее: ESR meter от Олександр RDTech (Олександр RDTech)
1. ESR метр. Своими руками
· 2 из
7
Гаджеты и электроника
5,73 млн интересуются
Следить за темой
553330357.1338.1774273999940.75394