Найти в Дзене
Войти
1,0×
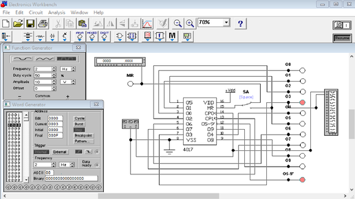
Видеоурок 4.44. Распределители на счетчике и дешифраторе. Часть 4.
61 просмотр · 6 месяцев назад
00:00
/
14:09
Нсанов М.А. Цифровая микроэлектроника
559 подписчиков
Подписаться
Раздел 4. Последовательностные цифровые устройства
Подборка ·
Нсанов М.А. Цифровая микроэлектроника
· 44 из
53
Далее: Видеоурок 4.45. Общие сведения и классификация ЗУ. Часть 1.
Раздел 4. Последовательностные цифровые устройства
· 44 из
53
3752607079.1369.1765864235648.33791