Найти в Дзене
Войти
1,0×
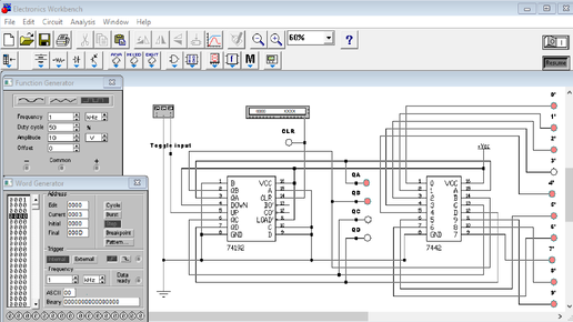
Видеоурок 4.41. Распределители на счетчике и дешифраторе. Часть 1.
36 просмотров · 4 месяца назад
00:00
/
11:50
Нсанов М.А. Цифровая микроэлектроника
544 подписчиков
Подписаться
Раздел 4. Последовательностные цифровые устройства
Подборка ·
Нсанов М.А. Цифровая микроэлектроника
· 41 из
53
Далее: Видеоурок 4.42. Распределители на счетчике и дешифраторе. Часть 2.
Раздел 4. Последовательностные цифровые устройства
· 41 из
53
44920727.1953.1759579947627.36070