Найти в Дзене
Войти
1,0×
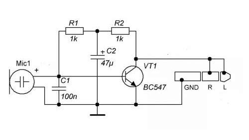
Усилитель для микрофона своими руками
275 просмотров · 1 год назад
00:00
/
08:37
VikMan
20 подписчиков
Подписаться
1347242300.1970.1768770947149.76647