Найти в Дзене
Войти
1,0×
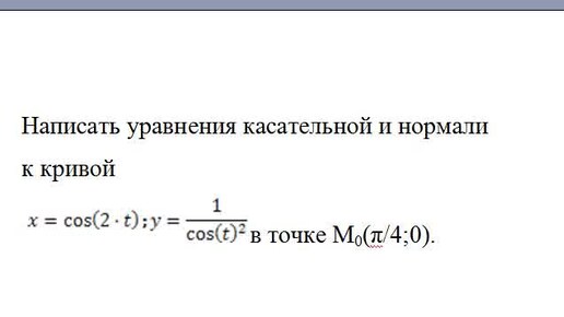
Уравнение нормали к графику функции, заданной в параметрическом виде
23 просмотра · 1 год назад
00:00
/
00:45
Новый семестр
22 подписчиков
Подписаться
3929810250.1845.1766003996302.85973