Найти в Дзене
Войти
1,0×
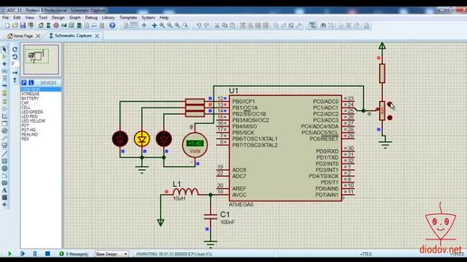
21. Аналогово-цифрофой преобразователь АЦП _ Программирование МК AVR
125 просмотров · 1 год назад
00:00
/
32:03
Anatoly Vetyurkin
885 подписчиков
Подписаться
Хотите видеть больше публикаций по теме «Образование»?
Давайте
Труба(Учимся программировать микроконтроллеры (Дмитрий Забарило))
Подборка ·
Anatoly Vetyurkin
· 21 из
28
Далее: 22. Умный ВОЛЬТМЕТР своими руками _ Программирование МК AVR
Труба(Учимся программировать микроконтроллеры (Дмитрий Забарило))
· 21 из
28
Образование
4,84 млн интересуются
Следить за темой
3524342685.945.1776779742788.51419