Найти в Дзене
Войти
1,0×
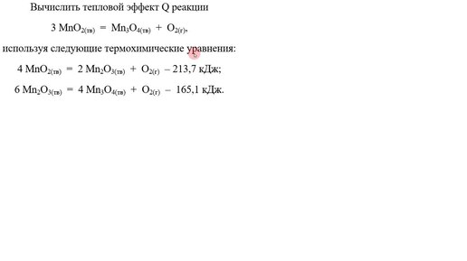
Использование закона Гесса для расчета теплового эффекта реакции
90 просмотров · 1 год назад
00:00
/
11:39
Химическая азбука
20 подписчиков
Подписаться
2828632655.1794.1765835346701.36379