Найти в Дзене
Войти
1,0×
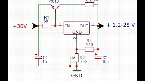
Регулятор напряжения как сделать лабораторный блок питания
1277 просмотров · 2 года назад
00:00
/
04:51
Х-СХЕМА
1031 подписчиков
Подписаться
2429680946.1108.1774928610654.66727