Найти в Дзене
Войти
1,0×
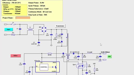
VIPer22A.Шим контроллер.Расчет И.И.П.
1251 просмотр · 2 года назад
00:00
/
09:48
Тепличная клубника
64 подписчиков
Подписаться
Хотите видеть больше публикаций по теме «Электроника»?
Давайте
Гаджеты и электроника
5,73 млн интересуются
Следить за темой
553330357.2099.1773343834747.33640