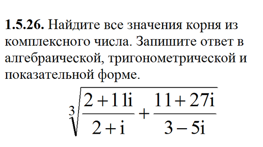
Найдите все значения корня из комплексного числа. В алгебраической тригонометрической и показательной форме ^3√(2+11i)/(2+i)+(11+27i)/(3−5i)