Найти в Дзене
Войти
1,0×
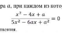
Решаем параметр 2 способами из ЕГЭ 2019 по профильной математике
174 просмотра · 2 года назад
00:00
/
22:52
Саныч решает. Математика ОГЭ ЕГЭ
350 подписчиков
Подписаться
2500908459.2275.1765757890645.40885