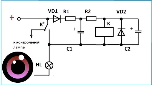
34. Простые релейные схемы с интегрирующей цепочкой для новичков. Макетка из шестидесятых годов. Фрагменты для чтения принципиальных схем.