Найти в Дзене
Войти
1,0×
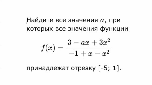
Параметр, Задача 4.2, Уравнение, Графический способ, Олимпиады, ЕГЭ, ОГЭ, Математика
43 просмотра · 2 года назад
00:00
/
03:42
Мыслиум | Математика
94 подписчиков
Подписаться
3777985357.1935.1767607321177.33452