Найти в Дзене
Войти
1,0×
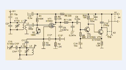
Приёмник прямого усиления и прямого преобразования ,В чём разница
2999 просмотров · 3 года назад
00:00
/
09:52
Канал ua9uki Виктор Гончаров
6095 подписчиков
Подписаться
Хотите видеть больше публикаций по теме «Гаджеты и электроника»?
Давайте
Гаджеты и электроника
5,73 млн интересуются
Следить за темой
1422654770.1996.1769798187675.68111