Найти в Дзене
Войти
1,0×
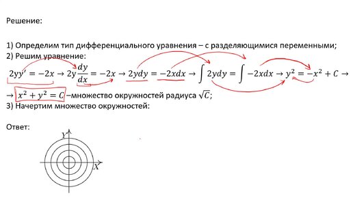
Построение интегральных кривых уравнения (A4)
626 просмотров · 3 года назад
00:00
/
02:34
Михаил Рыбков
2305 подписчиков
Подписаться
Хотите видеть больше публикаций по теме «Образование»?
Давайте
Образование
4,84 млн интересуются
Следить за темой
2623975490.1980.1767811063293.28046