Найти в Дзене
Войти
1,0×
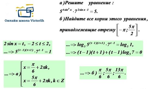
ПОКАЗАТЕЛЬНО - ТРИГОНОМЕТРИЧЕСКОЕ УРАВНЕНИЕ
103 просмотра · 3 года назад
00:00
/
01:45
Онлайн репетитор по математике
301 подписчиков
Подписаться
Хотите видеть больше публикаций по теме «Образование»?
Давайте
ТРИГОНОМЕТРИЧЕСКИЕ УРАВНЕНИЯ К ЕГЭ.
Подборка ·
Онлайн репетитор по математике
· 12 из
12
Последнее видео в подборке
ТРИГОНОМЕТРИЧЕСКИЕ УРАВНЕНИЯ К ЕГЭ.
· 12 из
12
Образование
4,84 млн интересуются
Следить за темой
3451311441.859.1774370310694.83329