Найти в Дзене
Войти
1,0×
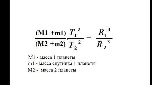
Как Ньютон дополнил третий закон Кеплера
36 просмотров · 2 года назад
00:00
/
03:40
GrandAstronom
376 подписчиков
Подписаться
874310038.1935.1766200020893.94511