Найти в Дзене
Войти
1,0×
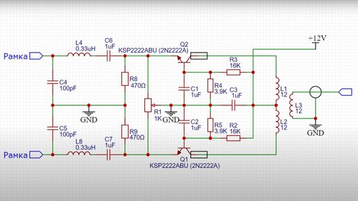
Переговоры радиолюбителей на 40 метровом диапазоне. Магнитная рамка и усилитель на двух транзисторах
10,6 тыс просмотров · 3 года назад
00:00
/
05:00
Виталий Ш
539 подписчиков
Подписаться
Хотите видеть больше публикаций по теме «Гаджеты и электроника»?
Давайте
Гаджеты и электроника
5,73 млн интересуются
Следить за темой
1671536024.694.1776937359393.67600