Найти в Дзене
Войти
1,0×
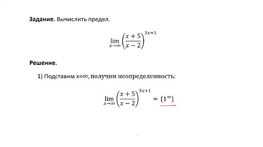
Вычисление предела с использованием второго замечательного предела (РЗ 3.2е)
1647 просмотров · 3 года назад
00:01
/
04:04
Михаил Рыбков
2312 подписчиков
Подписаться
Предел, производная
Подборка ·
Михаил Рыбков
· 11 из
16
Далее: Вычисление предела с использованием таблицы эквивалентности бесконечно малых (РЗ 3.2д)
Предел, производная
· 11 из
16
2872113522.1960.1772427337089.91652