Найти в Дзене
Войти
1,0×
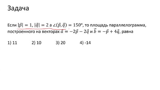
Вычисление площади параллелограмма через векторное произведение векторов (A2)
807 просмотров · 3 года назад
00:00
/
02:58
Михаил Рыбков
2293 подписчиков
Подписаться
Хотите видеть больше публикаций по теме «Образование»?
Давайте
Векторная алгебра и аналитическая геометрия
Подборка ·
Михаил Рыбков
· 10 из
11
Далее: Вычисление проекции вектора на вектор (A1)
Векторная алгебра и аналитическая геометрия
· 10 из
11
Образование
4,84 млн интересуются
Следить за темой
556724034.1765.1765609917445.26164