Найти в Дзене
Войти
1,0×
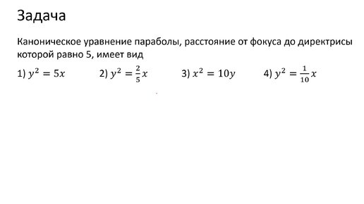
Запись канонического уравнения параболы через параметр (A8)
644 просмотра · 3 года назад
00:00
/
02:11
Михаил Рыбков
2295 подписчиков
Подписаться
Хотите видеть больше публикаций по теме «Образование»?
Давайте
Векторная алгебра и аналитическая геометрия
Подборка ·
Михаил Рыбков
· 4 из
11
Далее: Запись уравнения окружности в полярной системе координат (A7)
Векторная алгебра и аналитическая геометрия
· 4 из
11
Образование
4,84 млн интересуются
Следить за темой
3175394817.1977.1765848217733.96645