Найти в Дзене
Войти
1,0×
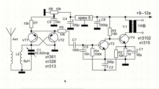
Регенеративный приёмник Ванюша Часть вторая
10 тыс просмотров · 3 года назад
00:00
/
14:10
Канал ua9uki Виктор Гончаров
6067 подписчиков
Подписаться
Хотите видеть больше публикаций по теме «Гаджеты и электроника»?
Давайте
Гаджеты и электроника
5,73 млн интересуются
Следить за темой
2411859768.1904.1761524290996.83196