Найти в Дзене
Войти
1,0×
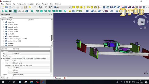
1-й проект чпу станка 25-я серия
318 просмотров · 3 года назад
00:00
/
09:33
Шпаргалки ЧПУшника
3661 подписчиков
Подписаться
1671536024.1980.1766665188347.98105