Найти в Дзене
Войти
1,0×
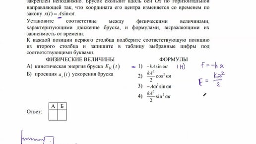
Физика, ЕГЭ, Демо 2022 (ФИПИ), Задача 8
51 просмотр · 4 года назад
00:00
/
08:46
Мыслиум
838 подписчиков
Подписаться
3746239397.935.1776883604356.94222