Найти в Дзене
Войти
1,0×
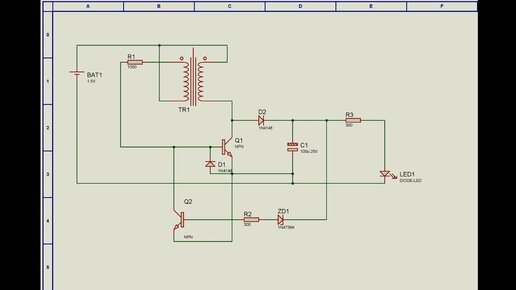
Питание белого светодиода от одной батарейки 1.5В + сборка + принцип работы
914 просмотров · 4 года назад
00:00
/
22:53
AlexZhAk
424 подписчиков
Подписаться
164511394.952.1776487397981.30287