Найти в Дзене
Войти
1,0×
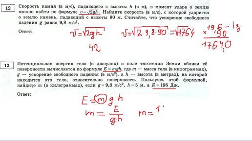
Задание 12 из ОГЭ
85 просмотров · 4 года назад
00:00
/
09:13
ПОДГОТОВКА ОГЭ ЕГЭ
164 подписчиков
Подписаться
2833468565.1765.1765874379769.67414