Найти в Дзене
Войти
1,0×
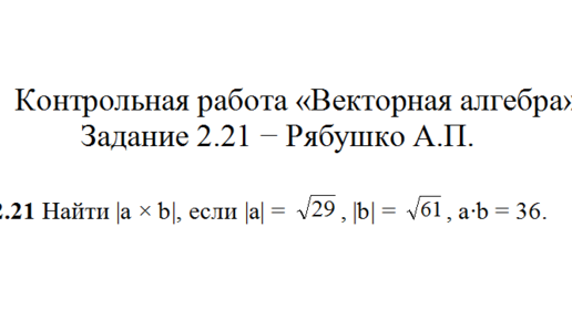
Нахождение модуля векторного произведения КР "Векторная алгебра" Задание 2.21 Рябушко А.П.
74 просмотра · 4 года назад
00:00
/
00:21
Высшая математика в примерах
134 подписчиков
Подписаться
3013874874.1477.1759668093570.44204