Найти в Дзене
Войти
1,0×
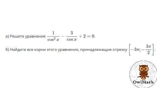
Тригонометрическое уравнение #3 (1/cos^2(x) - 3/cos(x) +2 = 0)
158 просмотров · 4 года назад
00:00
/
08:15
OwlMath | ЕГЭ | Профильная математика
24 подписчиков
Подписаться
252833751.1808.1766179877825.16577