Найти в Дзене
Войти
1,0×
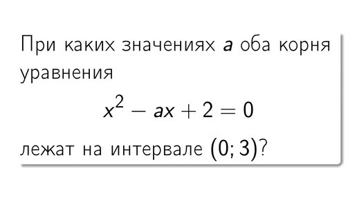
Задание 17. #3 Решение уравнения с параметром
106 просмотров · 4 года назад
00:00
/
08:39
Математика
492 подписчиков
Подписаться
Хотите видеть больше публикаций по теме «Образование»?
Давайте
Образование
4,84 млн интересуются
Следить за темой
97534251.939.1776450500517.55639