Найти в Дзене
Войти
1,0×
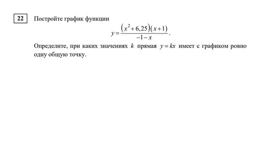
Строим график в задании 22. Тренировочная работа. Находим k
1362 просмотра · 4 года назад
00:00
/
08:30
ОГЭ математика
8975 подписчиков
Подписаться
880469977.726.1776700906137.19633