Найти в Дзене
Войти
1,0×
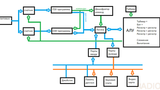
ЭВМ "Таймыр" часть 1 (вторая жизнь 155 серии микросхем производства СССР)
368 просмотров · 4 года назад
00:00
/
03:55
ЭВМ
95 подписчиков
Подписаться
Хотите видеть больше публикаций по теме «Радиотехника»?
Давайте
ЭВМ "Таймыр"
Подборка ·
ЭВМ
· 1 из
4
Далее: ЭВМ "Таймыр" часть 2 (подключение SD-карты)
ЭВМ "Таймыр"
· 1 из
4
Гаджеты и электроника
5,73 млн интересуются
Следить за темой
3777985357.896.1774407112654.94000