Найти в Дзене
Войти
1,0×
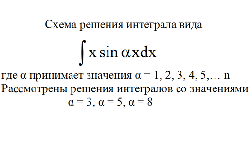
Схема решения неопределенного интеграла методом интегрирования по частям ∫xsinαxdx пример 2
293 просмотра · 4 года назад
00:00
/
00:40
Высшая математика в примерах
143 подписчиков
Подписаться
Хотите видеть больше публикаций по теме «Образование»?
Давайте
Решения на неопределенные интегралы
Подборка ·
Высшая математика в примерах
· 2 из
8
Далее: Схема решения неопределенного интеграла методом интегрирования по частям ∫xe^αxdx пример 3 Высшая математика
Решения на неопределенные интегралы
· 2 из
8
Образование
4,84 млн интересуются
Следить за темой
2795507249.947.1776840668134.16054