Найти в Дзене
Войти
1,0×
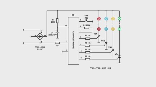
Как починить гирлянду своими руками?
7641 просмотр · 4 года назад
00:00
/
08:41
Сами с усамИ
676 подписчиков
Подписаться
2411859768.1770.1759499405267.54984