Найти в Дзене
Войти
1,0×
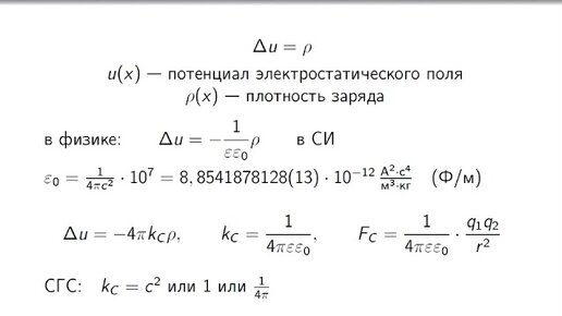
Горицкий А. Ю. - Уравнения математической физики. Часть 2 -Фундаментальное решение оператора Лапласа
124 просмотра · 6 лет назад
00:00
/
01:31:13
Teach-In
12,2 тыс подписчиков
Подписаться
Хотите видеть больше публикаций по теме «Образование»?
Давайте
Образование
4,84 млн интересуются
Следить за темой
4001320876.1785.1766485035660.44666